• 首页
  • 集团概况
    集团简介
    管理团队
    荣誉奖项
    品牌战略
  • 集团业务
    城市建设服务
    文商旅体
    金融投资
    新型基建
  • 江南(中国)官方
    集团动态
    视频中心
  • 招标采购
    招标信息
    结果公示
  • 党的建设
    党组织概况
    特色党建
    党建动态
  • 联系我们
    联系我们
招标采购
您现在的位置:首页 - 招标采购 - 招标信息
  • 招标信息
  • 结果公示

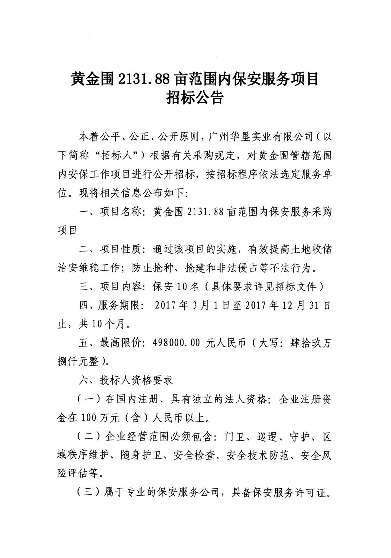
黄金围2131.88亩范围内保安服务项目招标公告

发布日期:2017-02-24 来源:江南官方网页版

返回列表
上一篇:广州流花展贸中心风情街改造顾问服务项目招标公告 下一篇:关于广州市国营白云农工商联合公司物业管理项目的招标公告
关注广州城投
获取最新动态
集团概况
集团简介
管理团队
荣誉奖项
品牌战略
集团业务
城市建设服务
文商旅体
金融投资
新型基建
江南(中国)官方
集团动态
视频中心
招标采购
招标信息
结果公示
党的建设
党组织概况
特色党建
党建动态
联系我们
联系我们
Coryright © 2023 江南官方网页版 All Rights Reserved. 粤ICP备12032063号-1
法律声明网站地图友情链接联系我们
华亿网页版 | 江南网页版登录入口 | 开云体验官网入口 | 乐玩在线客服 | 开云网页版登录入口 | 乐动官方网页版 | LEDONG.COM | 江南·体育 |